Condicionales anidadas

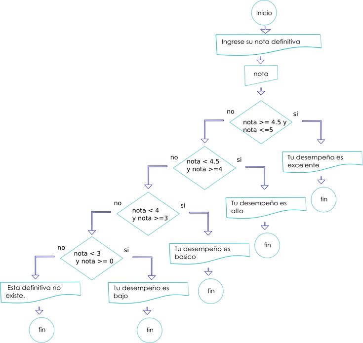
En algunos casos, un programa puede tener varios flujos de ejecución dependiendo de las decisiones o situaciones que se presenten. Por ejemplo, para determinar el desempeño de un estudiante basado en la nota definitiva de una materia en un colegio, el flujo del programa podría representarse mediante el siguiente diagrama:


Imagen logo Python

Condicionales anidadas en Python


En python existen diversas maneras de escribir el programa una de ellas es la siguiente, donde debemos tener mucho cuidado con los espacios de tabulación para escribir cada condición:

    

print("¿ Cuál es tu definitiva ?");
definitiva=float(input());
if definitiva>=4.5 and definitiva<5:
    print("tu desempeño es superior");
else:
    if definitiva>=4.0 and definitiva<4.5:
          print("tu desempeño es alto");
    else:
        if definitiva>=3.0 and definitiva<4.0:
              print("tu desempeño es basico");
        else:
            if definitiva>=0.0 and definitiva<3.0:
                print("tu desempeño es bajo");
            else:
                print("Esta nota no existe");

    

Otra forma de escribirlo sin tener en cuenta los espacios es empleando el comando elif, a continuación se presenta el programa:

    

print("¿ Cuál es tu definitiva ?");
definitiva=float(input());
if definitiva>=4.5 and definitiva<5:
    print("tu desempeño es superior");
elif definitiva>=4.0 and definitiva<4.5:
    print("tu desempeño es alto");
elif definitiva>=3.0 and definitiva<4.0:
    print("tu desempeño es basico");
elif definitiva>=0.0 and definitiva<3.0:
     print("tu desempeño es bajo");
else:
     print("Esta nota no existe");
     
    

Las actividades propuestas para reforzar el tema, son las siguientes:


Descargar actividad